根据《beat365中国唯一官网2023年面向社会专项公开招聘工作人员公告》要求,现将资格复审通过名单及考核工作安排公告如下:
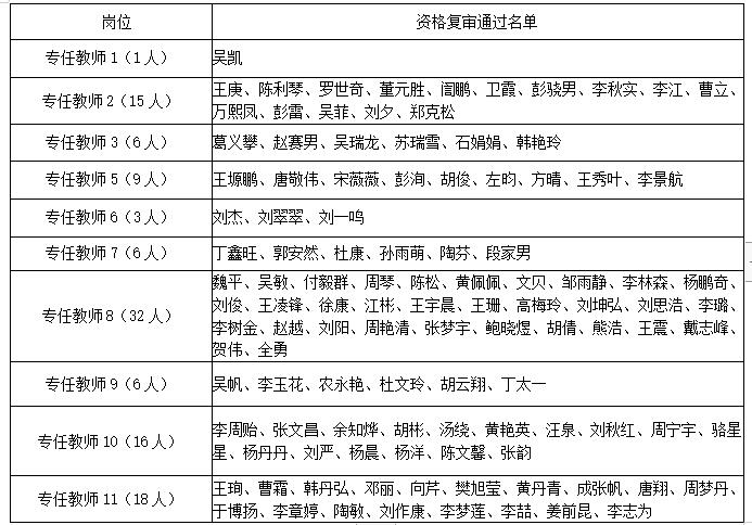
一、资格复审通过名单(排名不分先后)

二、考核安排
(一)考核方式。按专项公告一安排,专任教师8岗位资格复审通过人数超过20人,考核采用笔试加试讲方式进行。除专任教师8岗位,其他岗位考核当天均采用面试加试讲方式进行。
1.笔试。
(1)笔试考试时间、地点:6月17日9:00-11:00,汉水楼110教室。
(2)笔试人员:专任教师8岗位考生。
(3)笔试范围:市政工程(城市道路、城市桥梁、市政管道)设计及施工,建筑信息模型(BIM)建模的基本知识。
(4)笔试考试均采用闭卷方式进行。笔试实行百分制,满分 100 分,计算考生成绩时,保留小数点后两位。依据笔试成绩从高分到低分的顺序,按招聘岗位计划 1∶3 的比例进入试讲环节。笔试成绩出现末位并列时,末位并列考生均入围试讲环节。
(5)实行笔试最低合格分数线控制,笔试分数达到 70 分及以上的(含70 分),方能进入试讲环节。
(6)笔试准考证附件1自行下载并按附件2填好准考证。笔试当天凭身份证、准考证进入考场。
(7)笔试开考15分钟后不得进入考场,开考30分钟后可提前交卷。
(8)笔试完成后试讲时间、地点另行通知。
2.面试。同一岗位考生均采用同一试题,由考生代表从两组试题中随机抽取一组作为本岗位的面试试题。面试时间每人不超过8分钟。
面试报到抽签时间:6月10日,8:30,逾期不来者视为自动放弃。报到抽签地点见下表。
考生面试完成三道题:
(1)自我介绍。考生介绍本人情况(工作经历、专业、获奖情况、特长等),说明本人具备该专业岗位应有的知识、能力及岗位优势,但不得透漏本人姓名、家庭情况及毕业学校,就职单位等信息。
(2)回答2个专业相关问题。
实行最低面试合格分数线控制,面试分数达到85 分及以上的(含 85 分),方能进入试讲环节。面试成绩出现末位并列时,末位并列考生均入围试讲环节。
3.试讲
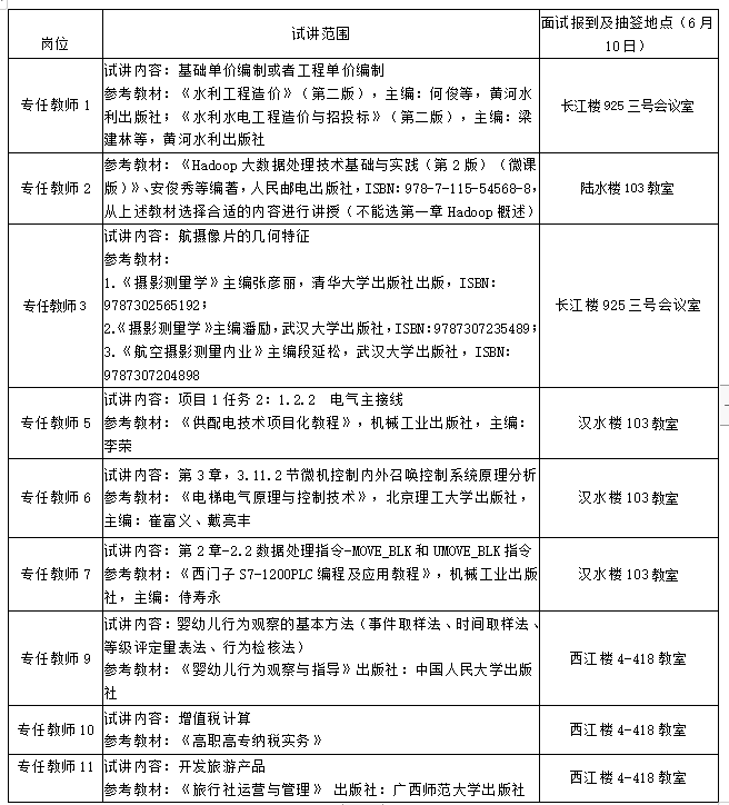
考生面试当天完成后,按岗位招聘计划数与试讲人数1:3比例从高分到低分入闱试讲,小于1:3比例的全部进入试讲。试讲采用多媒体教学方式,时间不超过15分钟,主要考察考生专业能力和讲课水平,课件不得含有本人姓名、毕业学校及家庭情况等个人信息。考生试讲范围见下表:

(二)面试、试讲考官及计分规则
面试、试讲考核组由7人组成,其中:主考1人,考官6人。省人社厅选派考官4人,学校选派考官3人,组成7人专家组。各考官评分结束后,按照体育计分法规则,去掉一个最高分,去掉一个最低分,计算出平均分数(保留小数点后2位),采用隔位报分,考生交替返场听分、当场签字。
(三)其他
1.考核当天考生从文曦门(文化大道)刷个人身份证进校。
2.考生自带饮用水,考生较多的考场持续时间较长,请自带轻食便餐。
三、违纪违规处理
对考生在考试中违纪违规行为的处理,按照《事业单位公开招聘违纪违规行为处理规定》(人社部35号令)执行。
四、政策咨询电话
政策咨询电话:027—87933369(beat365中国唯一官网组织人事部)
附件:1.2023年专项公开招聘笔试准考证模板
2.2023年专项公开招聘笔试准考证信息